再遭5.6亿元索赔上诉!秦港股份铜精矿“失踪”案纠纷未了

每经记者 | 陈鹏丽  每经编辑 | 魏文艺  

2022年引起广泛关注的“秦皇岛港60亿元铜精矿‘失踪’事件”,使秦港股份(601326.SH,股价3.71元,市值207.29亿元)卷入多起诉讼。至今,由该事件引发的诉讼纠纷仍未解决。

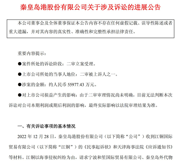
11月12日晚间,秦港股份发布最新诉讼进展公告称,江铜国际贸易有限公司(以下简称“江铜公司”)近日向天津市高级人民法院提起上诉,并已获得法院立案,涉案金额约为5.6亿元。由于二审审理情况尚不明确,秦港股份暂时无法判断此次诉讼对公司本期或未来利润的影响。

秦港股份公告

图片来源:秦港股份公告

《每日经济新闻》记者注意到,去年8月,秦港股份曾披露江铜案一审民事裁定书。天津海事法院裁定驳回江铜公司的起诉,理由是该案与秦皇岛市中级人民法院正在审理的宁波和笙国际贸易有限公司涉嫌合同诈骗刑事案件基本事实相同,江铜公司作为受害人参与了刑事审理程序。“刑事案件结案后,原告如仍有损失,可另行依据民事法律关系提起诉讼。”

时隔一年多,江铜公司再次上诉,继续追偿,秦港股份是二审被上诉人之一。针对因“秦皇岛港60亿元铜精矿‘失踪’事件”引发的多起诉讼,秦港股份管理层坚称,公司不存在任何违约行为,也未向各方承诺担保或承担连带责任。截至今年6月末,公司未计提与铜精矿诉讼相关的预计负债。

江铜公司再提上诉,索赔金额降至5.6亿元

据记者了解,2022年8月,存储在秦皇岛港的总价值近60亿元铜精矿被曝离奇“失踪”。据当时媒体报道,13家货主总价值60亿元的30万吨铜精矿在无货主提供放货通知书的情况下被第三方转走。事件发生地点为秦皇岛港,秦港股份为港口作业服务提供方。

当时,秦港股份澄清,公司未参与相关贸易纠纷,亦未作为被告进入诉讼程序;公司仅作为港口企业,依照货代公司指令,提供港口作业服务并签订两方合同。

2022年12月底,秦港股份披露,该年8月22日至12月28日期间,公司涉及铜精矿系列案件共九起,原告包括陕西鼓风机(集团)有限公司、中国化纤有限公司、安徽普来泽贸易有限责任公司、江铜公司,诉讼总金额高达19.29亿元。

在江铜案中,江铜公司以海事侵权纠纷为由,请求宁波和笙、秦皇岛外代物流有限公司、中国秦皇岛外轮代理有限公司、秦港股份连带赔偿货物损失约7.83亿元,并承担诉讼费、保全费。

2024年8月,秦港股份公布中国化纤案、普来泽案和江铜案一审裁定结果,法院均驳回上述三家的起诉。

2025年11月12日晚,秦港股份披露最新进展称,上诉人江铜公司不服天津海事法院一审裁定,向天津市高级人民法院提起上诉,法院已立案。涉案金额由之前的7.83亿元降至约5.6亿元。

对此,秦港股份表示,公司已聘请专业律师团队积极跟进案件,全力维护公司及股东合法权益。

公司坚称无违约且未担责,未计提预计负债

记者还注意到,除江铜案外,秦港股份11月12日晚间公告披露了其他涉铜精矿纠纷案的最新情况。陕西鼓风机起诉秦皇岛外代物流有限公司及秦港股份一案,涉案金额4.7亿元,目前天津海事法院已恢复审理,但尚未开庭;中国化纤案、普来泽案目前均处于“裁定驳回起诉,已结案”状态。

秦港股份2025年半年度报告显示,公司铜精矿案诉讼标的金额总计约17.8亿元。公司管理层认为,公司仅与外代物流签署港口作业合同,与其他方无合同关系。公司相关港口作业严格履行合同约定,不存在违约行为。基于合同约定和行业惯例,秦港股份作为港口经营者无核实货物所有权归属义务,也未向各方承诺提供担保或承担连带责任。截至2025年6月末,公司未计提与铜精矿诉讼相关的预计负债。

秦港股份2025年第三季度报告

图片来源:秦港股份2025年第三季度报告

公开资料显示,秦港股份是全球领先的大宗干散货公众码头运营商。今年前三季度,公司实现营收52.12亿元,归母净利润13.91亿元,均实现同比增长。

https://finance.sina.com.cn/jjxw/2025-11-12/doc-infxemns6036266.shtml

admin

发表回复

您的邮箱地址不会被公开。 必填项已用 * 标注

Sitemap Index